Simufact Welding
プロフェッショナルウェルディングシミュレーションシステム
特長
Simufact Weldingは、非線形構造解析用の強力なソルバーMSC.Marcを搭載した、溶接解析専用の有限要素法シミュレーションソフトウェアです。


グラフィカルユーザーインターフェイス(GUI)

溶接工程は、直感的にわかりやすいツリー構造で管理されます。工程の作成に必要なジオメトリ・溶接パス・材料・温度条件は、カタログとして管理します。カタログに登録したオブジェクトを、溶接工程のツリーにドラッグ&ドロップするだけで、基本的なモデリングは完了します。
溶接パス

Simufact Weldingにおける溶接パスの設定方法は、主に3つあります。GUIのプリウインドウ上で計算モデルの節点を直接ピックする方法、座標を直接入力する方法、溶接ロボットシミュレーションソフトウェア"Robcad"などで作成した溶接パスのcsv形式ファイルをインポートする方法です。
溶接パスを利用したビード形状(フィレット)の自動生成機能も備えています。
熱源


溶接部位の熱源の形状は、実際の溶接で得られるマクログラフ、あるいは溶融プロセスのシミュレーションから得ます。
Simufact Weldingでは、熱源の形状を数学モデルにて表現します。熱源の形状は、「楕円球モデル」と「円柱モデル」の2種類が用意されています。熱源の寸法と溶接条件を指定するだけで、入熱分布が計算されます。入熱領域に合わせて、熱源モデルを複数組み合わせることもできます。
溶接による変形を正確に再現するためには、実際の溶接における熱影響部との合わせこみ作業が重要になります。この確認作業を容易にするために、Simufact Weldingには「ウェルドモニター」が用意されています。ウェルドモニターでは、溶接パス上の断面において、熱源が通過したときの溶融領域の大きさを確認できます。ウェルドモニターを使えば、実際の溶接における熱影響部との合わせこみ=キャリブレーション作業が簡単にできます。
タイムマネジメント

Simufact Weldingでは、複数のロボットを同時に稼働するような複雑な溶接工程も、各ロボットについて溶接パスの順番、溶接開始・終了時間、ロボットの停止時間などを、わかりやすい表を用いて管理・編集できます。また、全体の溶接スケジュールも、タイムテーブルを使って確認できます。
材料


Simufact Weldingには、Simufactプロダクト共通の材料データベースとして"Simufact Material"が標準採用されています。Simufact Engineering 社の溶接のスペシャリストが作成した、溶接計算用の材料も用意されています。
また、材料物性値計算ソフトウェア"JMatPro"で作成した材料データのインポートも可能です。等温変態曲線(TTT)、連続冷却変態曲線(CCT)のデータがあれば、溶接後の材料プロパティの変化が予測できます。
解析事例
Simufact Weldingによる解析事例を4つご紹介します。
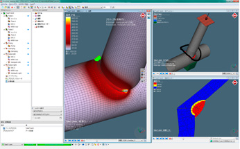
アーク溶接によるパイプのT形接合

2本のアルミニウム合金製パイプをT形に接合する溶接の解析事例を、溶接部近傍の温度分布とともに示します。
熱源がある場所の温度は融点を超えています。設定した伝熱特性をもとに、コンポーネントの温度変化が正確に計算されます。なお、モデリングにおいて設定している溶接ビードの構成要素は、熱源が通過すると同時にアクティブになり、コンポーネントの一部として機能します。2本のパイプおよび溶接ビードの接触面における境界条件は、融点を超えた時点で自動的に「固着」状態となります。
レーザー溶接による板の突合せ接合

レーザー溶接により、2枚の鋼板を接合する解析事例を、温度分布とともに示します。
端部をクランプしない場合は、溶接中にギャップが発生します。ギャップ発生回避のためのクランピングコンセプトが検討できます。
鋼板のV溝への2層肉盛溶接

鋼板の中央部にあるV溝への2層肉盛溶接の解析事例を示します。
溶接中の温度分布、溶接後の残留応力(長手方向断面の垂直応力)分布を示しています。モデル上に設定したトラッキングポイントから、残留応力値を直接出力できます。図のA-A'における残留垂直応力値は、実験結果と良い一致を示しています。
抵抗スポット溶接による板の接合

抵抗スポット溶接により、2枚の鋼板を接合する解析事例を、温度分布とともに示します。溶接モニターで、ナゲット形状を確認できます。
溶接ガンの動作は、CタイプおよびXタイプが定義できます。また、ISO5821に準拠した電極形状をあらかじめ用意しています。事前に電極形状を用意することなくモデリングが可能です。もちろんユーザーが作成した電極形状も使用できます。
プロセスチェーンのシミュレーション

Simufact Weldingは、Simufact Formingとのデータの互換性を持ちます。Simufact Formingとの連携は、「溶接後の塑性加工」、「塑性加工品の溶接」のような「プロセスチェーンのシミュレーション」を可能にします。
例として、テーラード・ブランクの製作(Simufact Welding)、およびその塑性加工(Simufact Forming)を示します。
推奨環境
Simufact Weldingをお使いいただくには、下記のスペック以上のマシンをご用意ください
| OS | Microsoft Windows 10(64bit) |
|---|---|
| CPU | インテル(R) Xeon(R) Gold 6128 プロセッサー |
| メモリ | 64GB以上 |
| グラフィックスボード | NVIDIA Quadro P4000 8GB |
| ハードディスク容量 | 1TB以上 |