Space-E/CAM
高精度・高品質加工の実現に加え、最適なユーザビリティで経路作成の省力化を支援するCAMシステム
機能詳細
加工データ作成の自動化・標準化を支援する加工工程設計では、各種パレットやテンプレートなど、お客様の加工ノウハウを構築できる仕組みを持ち、簡易な操作でNCデータを作成することができます。
ユーザーインターフェース
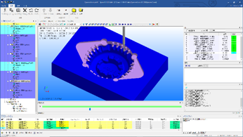
メインパネル

モデル、加工工程全体の流れ、 加工条件、経路の確認など一連の作業を1つの画面で行うため、さまざまな情報を一目で把握できます。
機能パネル

加工領域、工具、加工条件、最適化などの設定を1つの機能パネルに統合し、入力や確認が必要な項目を分かりやすく表示します。これにより、作業効率を向上します。
経路作成 3軸加工
等高線荒取り

任意のワーク形状や前工程のストックモデルを認識して等高線オフセット経路を作成します。負荷軽減経路や緩斜面に対するZピッチ補間経路、チップ式工具用経路など、形状や使用する工具に合わせた荒取り加工が行えます。
等高線高効率荒取り

切削負荷を一定にすることで工具の刃長を有効に活用した効率の良い荒取り加工を行える経路を作成します。指定Zピッチで大荒取りを行った後に、駆け上がる経路を追加することができます。
等高線仕上げ

平坦部判別角度で指定した角度以上の部位に等高線の経路を作成する機能です。傾斜の緩やかな部分や水平面に対するオフセット加工にも対応しています。
等高線全体仕上げ

平坦部判別角度で指定した角度以上の部位を等高線で、指定した角度以下の部位を走査線か周回の経路を作成する機能です。
走査線加工

走行方向角度を指定し、走査線の経路を作成する機能です。指定した角度でピッチが広くなる部位に直行方向の経路を追加することができます。
水平領域

指定された形状の水平の部位を自動で検出し、その部位に周回経路を作成する機能です。
平坦部周回

平坦部判別角度で指定した角度以下の部位に周回の経路を作成する機能です。
面沿いオフセット

形状沿いにガイドカーブに沿ったオフセット経路を生成する機能です。形状の傾斜角度に関係なく一定ピッチの経路が作成されます。
面切削仕上げ

指定した面に沿った経路を作成する機能です。連続した形状に対し複数面を指定することも可能です。
隅取り

前回使用した工具半径を指示し、自動的に取り残し部分を検出してその部分に対しカッターパスを作成します。取り残し部分の加工は稜線の持つ角度に応じて、稜線に沿った加工、あるいは稜線に対して直交方向の加工になります。
ペンシル

凹部形状に対し指定した工具で稜線となる部位を自動抽出し、凹稜線沿いの経路を作成する機能です。
カーブ切削

CAD上で自由に描いた曲線を経路にする機能です。輪郭や文字彫りなど、多目的な加工が行えます。
経路作成 2軸・2.5軸加工・その他の加工
ポケット

領域を島領域・池領域として指定し池領域部位に経路を作成する機能です。アプローチはスパイラルアプローチが設定でき、下穴を処理せず領域加工を行うことが可能です。
輪郭

輪郭加工用の経路を作成する機能です。最終追い込み回数の指定や工具径補正の情報を入力することができます。
底面仕上げ

面を指示し、底面部を仕上げる経路を作成する機能です。形状の穴、凹凸を自動認識するので周辺形状へ干渉しない経路が作成できます。
側面仕上げ

面を指示し側面部を仕上げる経路を作成する機能です。エッジ部のダレ防止、径補正など側面仕上げに関わる多様な経路作成が行えます。
インポート

NCデータまたはSpace-Eの経路データ(.HZS)から経路を作成する機能です。
従来のSpace-Eの工程ファイルは、pddファイル読み込みで取り込むことができ、各加工機能は新しいSpace-Eの機能に変換されます。
穴あけ

金型のプレートや部品に対する穴あけ加工で固定サイクルを使った経路が簡単に作成できます。
工程設計内で利用できるので、他の2次元加工機能と組み合わせて処理することができます。
ワイヤー放電加工

ワイヤー形状を画面で確認しながら簡易にデータを作成できます。
もちろん、上下異形状やコーナ処理など、ワイヤーに必要な機能も充実しています。
経路作成支援
ストック認識

加工が完了した形状と加工が途中の形状からストック(取り残し)を認識し経路作成できます。速度優先(Zmap)は荒加工で早く経路計算したい場合に、精度優先(Multi)は仕上げ加工で形状の細部または立壁を認識したい場合や、工具の突き出し長さを精度よく算出したい場合に利用します。
ツーリング干渉回避

工具の突き出し長さに合わせて干渉を回避することが可能です。干渉する場合は、干渉を回避した形状を自動計算し最適な加工経路を作成するため、移動距離が最短になり、連続した加工ができます。さらに、未加工の領域は自動認識して次の工程の加工経路を作成できるので、 オペレーターの手間を削減できます。
経路作成支援
ストック表示

作成した経路で加工した結果を確認できます。
ソリッド比較では製品形状と比較して、取り残しや食い込みを確認できます。
切削アニメーション

作成した経路で加工している様子を確認できます。この機能では、下記の様な確認が行えます。
- G00移動時の干渉チェック
- シャンク/ホルダの干渉チェック
経路エディタ

作成した経路を簡単に編集する機能として、専用のエディタが標準装備されています。さまざまな現場の加工ニーズに柔軟に対応できます。
- トリム
- ミラー、回転、移動、逆転、スケール
- 接続、分割(加工時間/加工距離/高さでの分割)
- アプローチ変更・ピック部編集、断面延長
NC出力・帳票出力
ポストプロセッサ

ポストプロセッサは、最適な加工を支援するための豊富なパラメータ、使用する工作機械に柔軟に対応できるNCコード定義機能、さらに、NCデータの一語一句を定義できる強力なマクロ機能が備わっています。
また、専用のウィザードやエディタを使用することで、お客様ご自身で簡単に作成・編集することが可能です。
帳票出力(CamWeb)

EXCEL、HTMLやCSV形式などで出力可能な「加工指示書」を作成できます。
出力する項目については自由にカスタマイズできます。
3軸加工機能一覧
荒加工
等高線荒取り
特殊荒加工
等高線高能率荒取り
等高走査線荒取り
仕上げ加工
等高線仕上げ
等高線全体仕上げ
走査線仕上げ
平坦部周回
平坦部走査
水平領域
面沿いオフセット
複合面沿い
面切削仕上げ
面沿い突き
投影(カバーリング)
カーブ切削
隅部加工
隅取り
等高取り残し
ペンシル加工
ペンシル
2軸、2.5軸加工機能一覧
ポケット
輪郭
輪郭削り残し
インポート
リブ加工
3Dプロファイル
部分加工
底面仕上げ
側面仕上げ
隅部加工
底面仕上げ削り残し
穴あけ加工
穴あけ
(固定サイクル
真円加工・真円輪郭加工・角穴加工・G01ドリル加工・G01高速ドリル加工・回り止め穴加工・スパイラル加工・スパイラル加工2・ねじ切り加工・おねじ加工・硬材用ねじ切り加工・硬材用おねじ加工・G01深穴ドリル加工・G01深穴BRKCHP加工・G01パイロットドリル・G01ロングドリル止め穴・G01ロングドリル貫通穴・長穴加工・G01交差穴ドリル加工・G01高速深穴ドリル加工)
オプション
ExtendPost
ハイデンハイン対応

Space-E/CAMで作成した3軸経路に対して、ハイデンハインのコントローラに対応したNCデータを出力できます。
― 対応可能な制御例 ―
・線分(L)、円弧指令(CC) ・径補正指令(RL,RR)
・穴あけ固定サイクル指令(CYCL DEF) ・割り出し加工指令(PLANE)
シーメンス対応
Space-E/CAMで作成した3軸経路に対して、シーメンスのコントローラに対応したNCデータを出力できます。
5Axis
3軸5軸変換

3軸経路を基に5軸経路へ変換して、簡単に経路を作成することができます。
その際、基になる3軸経路は自由に選ぶことができます。
豊富な工具姿勢モードを利用することができ、さまざまな加工パターンに対応できます。
5軸仕上げ

設定されている製品形状に対し、指定された方向を基準として5軸経路を作成します。
アンダーカット部を考慮して経路を作成することもできます。
5軸自由経路

面上の指定されたワイヤ形状に対し、面をなぞるような経路を作成することができます。
また、形状に対して垂直方向から加工を行うこともできます。
高剛性加工

工具軸を傾けて加工するので、短い突き出し長で加工することができます。
追い込み加工

5軸経路作成時に追い込みを設定すると、荒取り用5軸経路を作成することもできます。
平面割り出し加工

3Dモデルから平面を指定し、フラット工具による平面割り出し加工ができます。
5軸用ポストプロセッサ

工具先端点制御の有無や、小数点以下の桁数などを簡単に設定できます。
FANUC、HeidenHain コントローラーフォーマットに対応しています。
機械シミュレーション

工作機械の形状データを用いてシミュレーションすることができます。
また、製品形状と工具、工作機間で干渉チェックを行うこともできます。